Investigated user needs and journeys, services needed to support these needs, through to capabilties that are required to underpin these services.
The stakeholders who will use and or has interest / concerned with the service.
The types of people that will use this service.

Identification of high level user epics
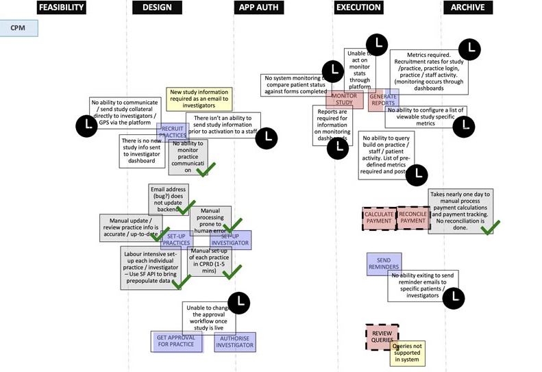
Main tasks where mapped across each user's journey / process. Pain points where identified at these tasks / touch points with current service.

The pain point mapping was updated as work was scheduled / developed and deployed.

Evidence based high level capabilitie were identified that would support a future Interventional Clinical Trials Platform.

Example defitions of capabilities uncovered.

A simple exercise to guide which capabilities had more dependencies on others to determine which where more critical or not.

For each user the main activities where mapped out across the process of managing a clinical trial. This execrise attempted to map the capabilities that support these main takes. This showed dupllication of capabilities actross multiple tasks.

This added another layer and identied which current applications controlled which activties and therefore the capabilities that supported them. This highlighted if a capability was used across several applications. The idea was to create a capability once and use it several times where it was needed.

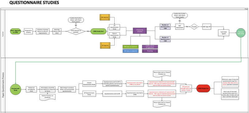
Mapped out current processes so that all main activities & tasks where identified.

The GP registration process was automated which connected the current service with MHRA webiste with salesforce. This mapped out the future journey flow.

This was a peiece of collateral that simplied the solution on one page so that all stakeholders could understand.

Manage payments solution automated a very manual antiquated process. This was a piece of collateral so showcase to the masses and that they could pick up and understand.

This is sample slide that was showed to senior executives to showcase the investment made in building out the right cpaabilities realised benefits.

Due to working with 2 suppliers and security issues, a combination of Trello and Jira used to create sprints, log stories and prioritise work.

For each capability a number of KPIs and CSF were created to ensure success of these.

A number of controls where put in place to ensure good project governance and success of project.

Examples of the dashoard and metrics capabilities presented in the new design.

More examples of the simple clear design as presented to GPs in a clincial trial.

This is a sample of the collateral I put together for GPs to understand the new metrics dashboard and design changes to the service.

Mappping out the current functionalities and features of this application and compare with others in operation to create one common product used by manyuser groups and organistioanl directorates.
Creating high level epics / user funcionlaity for one common core product / service.